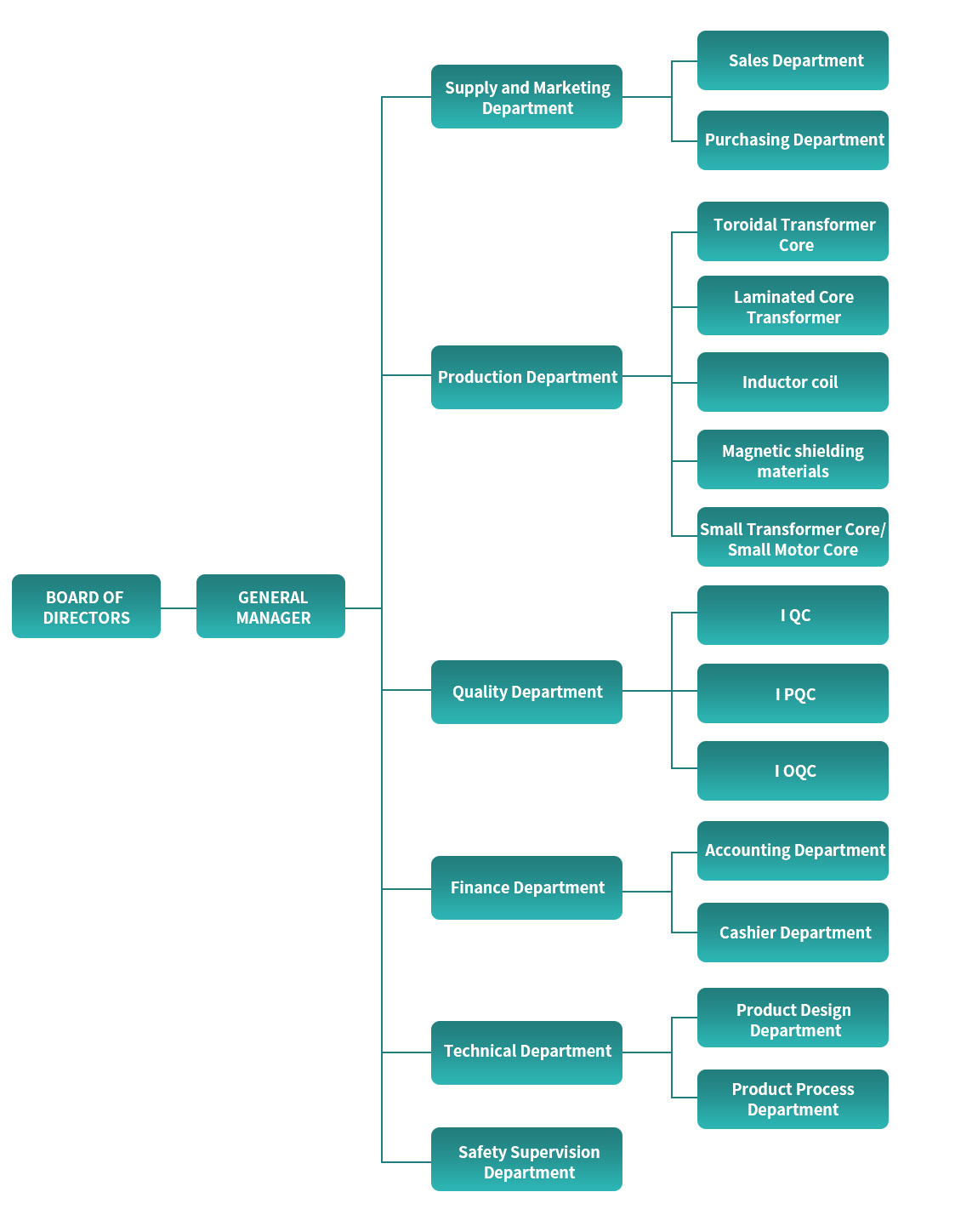
Organizational Structure

Hope to sincerely cooperate with customers, seek development together, and create brilliance in the industry!
Contact Information
Contact: +86-13584935499
Address: No. 1976, Beihai Avenue, Dagong Town, Haian City, Jiangsu Province
Email: yaoqiang@zr-power.com
http://www.zr-core.com
Add WeChat
Mobile Website